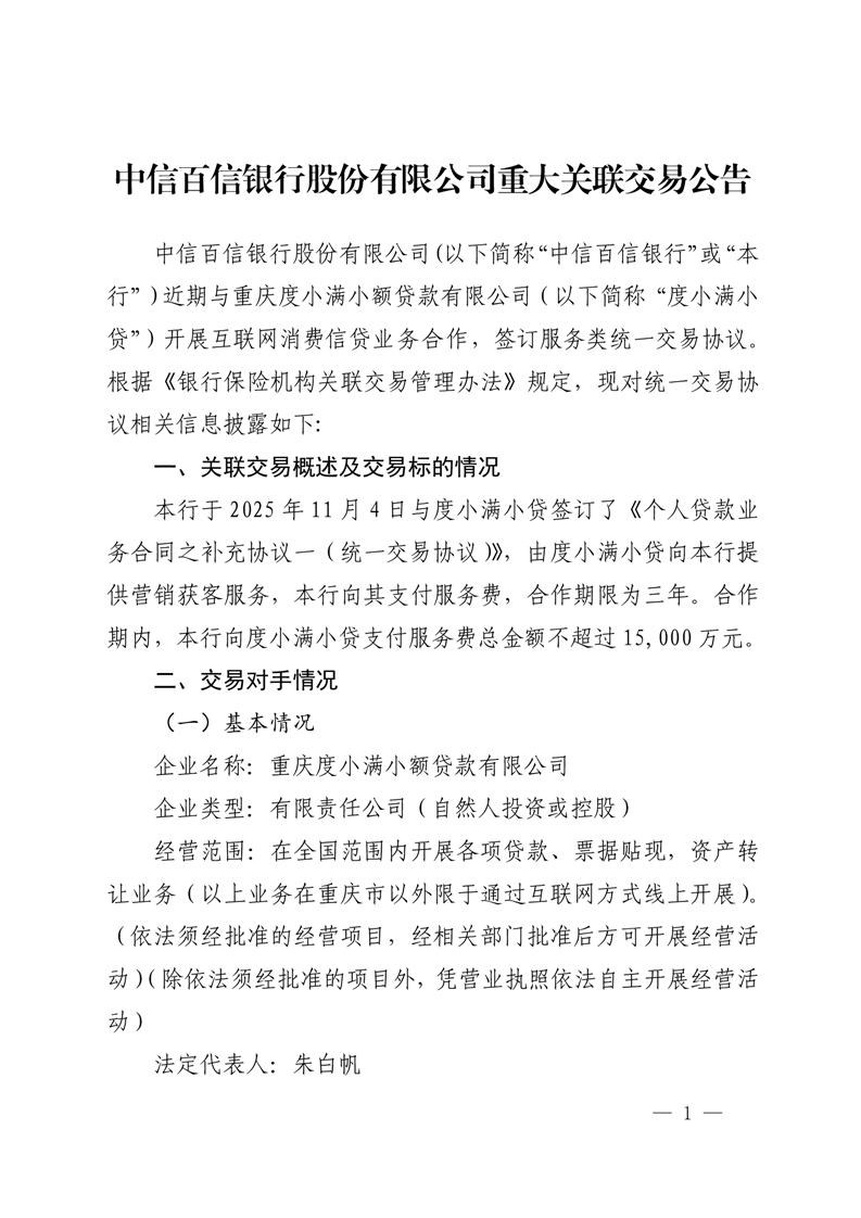
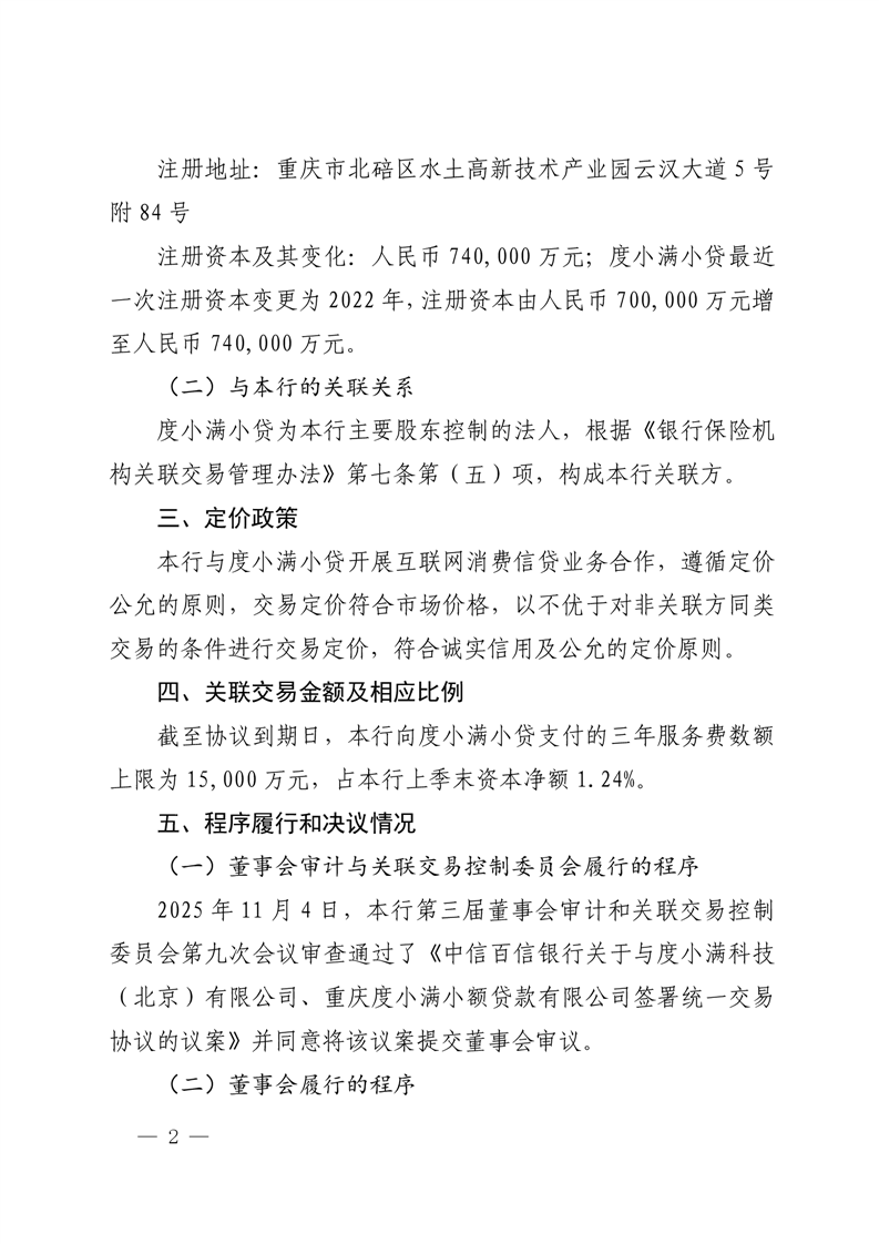
Top
关注中信百信银行微信公众号
下载中信百信银行APP
客户经理
在线客服



