首页
百信产品
财富管理
消费金融
产业数字金融
票据业务
生态金融
百信动态
百信公告
新闻动态
消保专区
消保动态
学习园地
客诉流程
加入我们
社会招聘
校园招聘
企业网银
新版企业门户
旧版企业网银
下载APP
客户服务及投诉热线:956186
标准字号
X1
X2
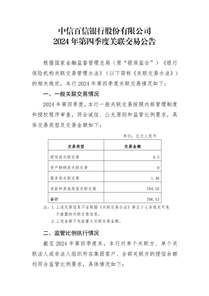
中信百信银行股份有限公司2024年第四季度关联交易公告
2025.01.26
上一篇
下一篇
Top
关注中信百信银行微信公众号
下载中信百信银行APP
客户经理
在线客服