标准字号 X1 X2

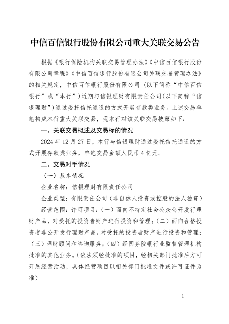
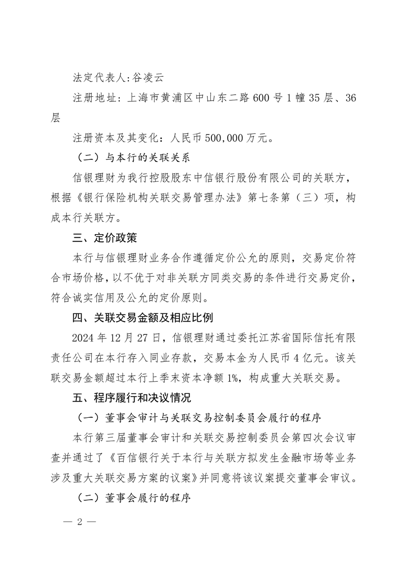
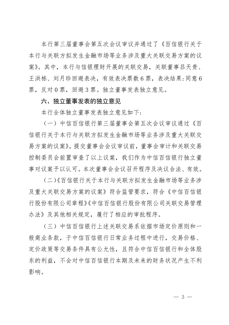
中信百信银行股份有限公司重大关联交易公告

2025.01.06




上一篇
Top

关注中信百信银行微信公众号

下载中信百信银行APP

客户经理

在线客服